体育育人结硕果:我校学子入选省队备战第十五届全国运动会定向运动比赛
作者:赵芳 时间:2025-03-18 审核人:吴新炎 编辑:williamhill中国
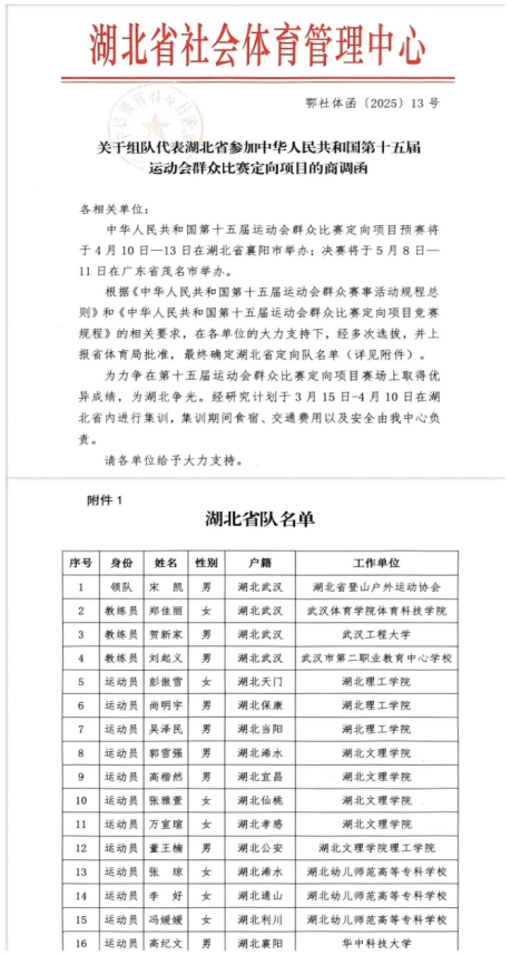
本网消息 近日,从湖北省社会体育管理中心传来喜讯,我校定向越野队三名队员(土建学院尚明宇和彭傲雪同学,以及刚毕业的原计算机学院吴泽民同学)凭借过硬的体能素质、扎实的定向运动技能和出色的赛事表现,成功入选2025年湖北省定向运动省队,积极备战第十五届全国运动会定向运动比赛。这是我校自成立定向运动队以来首次有学子跻身省级最高水平的队伍,标志着我校体育人才培养实现历史性突破,更是学校坚持以体育人、深耕特色体育项目结出的硕果。

我校始终将体育作为落实立德树人根本任务的重要载体,将定向越野项目发展纳入“五育并举”特色育人体系,为夯实定向越野项目发展根基,校williamhill中国实施了三大攻坚行动:一、课程体系重实效,构建“分层递进、学赛融合、多元评价”的立体化课程体系,将定向越野从单一运动项目升华为综合育人平台;二、赛事体系贯通,构建新生“院赛—校赛—省赛”三级竞赛体系,年均组织和参加专项赛事20余次,实现“以赛代练、以赛促优”;三、硬件设施提质,近三年来累计投入20余万元专项资金,构建起“室内外联动、数据赋能”的定向越野硬件支撑体系,为学生科学化训练提供全方位保障。

定向运动作为一项“智慧与体能并重”的体育项目,近年来在我校得到蓬勃发展。今后,William希尔将继续以体育为支点,撬动人才培养质量全面提升,在建设特色鲜明的高水平应用型大学征程上迈出更坚实的步伐。(通讯员 赵芳)